
2017-11-01 09:05:22
來源:商洛日報 - 商洛之窗

本報訊(記者 李小龍 張瑞)11月10日,全市重大項目建設現場觀摩會進入第5天,與會人員先后深入丹鳳縣、商南縣觀摩了6個重大項目的建設情況。市委書記、市人大常委會主任陳俊,市委副書記、市長鄭光照,市政協主席...
商洛之窗訊(楊 林)11月10日下午,商洛市政府辦機關黨委組織召開干部職工集體學習會,傳達學習中共中央關于認真學習宣傳貫徹黨的十九大精神的決定及省委意見,原文學習了黨的十九大新修訂的黨章以及劉云山同志在1...
掌中商洛訊 (田琳)《掌中商洛》的訂閱戶雙十一福利來了,20種商洛最“土”的特產在這天實行你意想不到的秒殺價?! 私猓墩浦猩搪濉房蛻舳松祥_設的積分商城,在11月11日這天,正式試運行。運行當...
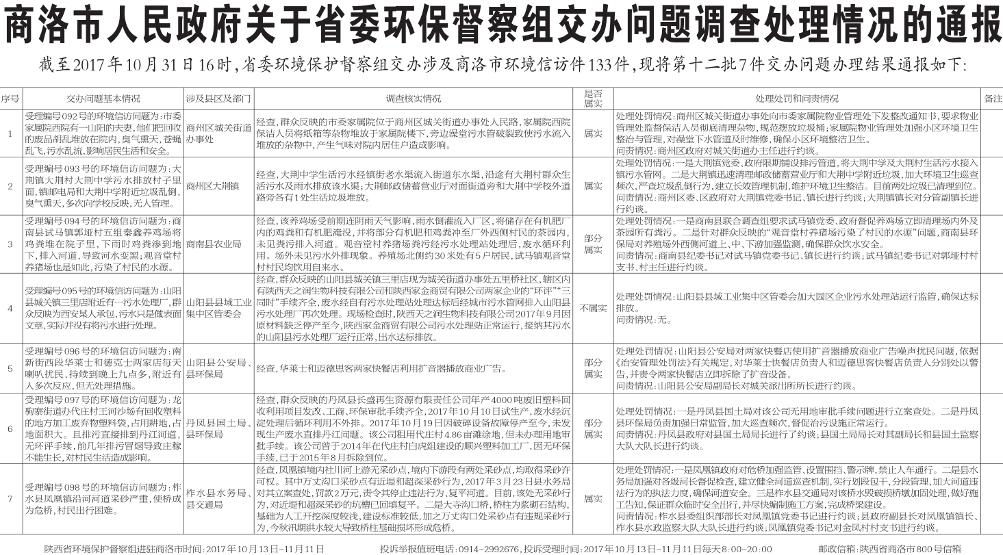
本報訊(記者 陳波 謝非)省委環保督察組在我市督察工作已臨近尾聲,我市各級各部門突出環境問題自查自糾、立行立改工作仍在全面開展中,切實做到責任落實到位、健全機制到位、監管執法到位、整改問題到位,確保督...
本報訊(記者 柯巖)11月9日,“美麗商洛·游我來說”2017商洛最美導游大賽總決賽在仙娥湖山莊舉行。經過激烈的角逐,來自商南縣的導游王愿愿獲得冠軍,姚莎、肖涵分獲二等獎,趙丹、楊小會、李倩...
本報訊(尹向濤)11月5日,第二十四屆中國楊凌農業高新技術成果博覽會隆重開幕以來,商洛生態特色農產品備受關注、銷售火爆。本屆農高會以“一帶一路助推農業現代化”為主題,設11個展區,55個國家和地區...
今年以來,市紀委堅持問題導向,實化工作舉措,以強力落實“五項措施”提升工作實效,為脫貧攻堅提供嚴明紀律保障。暢通信訪舉報,讓聯系群眾“近”起來。推行信訪舉報“直通車”制度,公開12388舉報熱線,在98個鎮辦設立信訪舉報大廳,在1280個行政村(社區)設立投訴意見箱,對一經查實的實名信訪舉報,嚴格保密并對舉報人予以獎勵,提升了群眾參與的積極性。...
本報訊(記者 李小龍 張瑞)11月9日,全市重大項目建設現場觀摩會進入第4天,與會人員先后深入洛南縣、丹鳳縣觀摩了6個重大項目的建設情況。市委書記、市人大常委會主任陳俊,市委副書記、市長鄭光照,市政協主席高...